Maya ヒストリー 確認
より上手くMayaが使えるようになり、問題が起きても原因が突き止められるようになることでしょう。 ヒストリの使い方 ではヒストリのおさらいです。実際に操作をしておさらいしてみましょう。 1)まずヒストリの設定を確認しましょう。.

Maya チャンネルボックスの表示非表示のあれこれno More Retake No More Retake

第15回 ヒストリを知ろう ヒストリの使い方 2 2 読んで触ってよくわかる Mayaを使いこなす為のatoz Area Japan

初心者向けhoudiniトライアル005 Houdini Engine For Mayaでhoudini デジタルアセットを使用する Born Digital サポート
Maya ヒストリー 確認 のギャラリー

Ks Save Tools Bundle Mayaとnukeでデータ保存が簡単になり作業時間を表示してくれる便利なツール 3dcg最新情報サイト Modeling Happy

Maya初級講座 ヒストリー Inputノード Maya初級講座 Maya基本オペレーション

Cg自習部屋 Mayaの時間 Mel コンポーネント選択状態でヒストリーを削除

編集 アンドゥ コピー マージ ラティス クラスタ スクリプト

Maya初級講座 ヒストリー Inputノード Maya初級講座 Maya基本オペレーション

3 Maya ハイパーシェードって強そうだよね フチヌロー Note

Mayaレンダリングの概要

プログラマのための Maya 入門 3 スクリプトエディタ Graphics Hatenablog Com

エンベロープ ウェイト

Maya 覚書 レンダリング シーケンス アニメーション のレンダリング Maya Softwareの場合 モデリング覚書

第14回 ヒストリを知ろう ヒストリの使い方 1 2 読んで触ってよくわかる Mayaを使いこなす為のatoz Area Japan
Www Ask Corp Jp Products Images Nvidia Nvidia Mental Ray For Maya Installation Guide Pdf

初心者 Mayaアーティストが0から始めるpythonスクリプト入門

ゴブレットのモデリング Maya Zbrush Beginners Luck
Mayaのヒストリー 履歴 がポリゴンを作成した時点で ヒストリーを Yahoo 知恵袋

チャンネルボックスでのオブジェクト編集が表示されなくなってしまった Maya初心者q A よくある疑問と解決方法 Cg学習

Maya で Xsi Toon を使ってみる 前編 Perry Street

第16回 Mayaの正体に迫る すべてはノードでできている 読んで触ってよくわかる Mayaを使いこなす為のatoz Area Japan

Cg自習部屋 Mayaの時間 Mayaあるある バックフェースカリング 裏面表示できない

Maya 16 Python カスタム アウトライナ ダイキン工業株式会社

スクリプト エディタ Script Editor Maya 16 Autodesk Knowledge Network

Github Shikouyamaue Sisidebar

リグを工夫してポリゴンを触れなくする Kiwamiden

パブリッシュ ファイルをロードする Shotgun サポート

Transformを見やすくする Kiwamiden

選択中のオブジェクトからコンストレインを取得 したい Junki The Junkie S Junkyard

Maya新機能 凹形状やn角形なフェースのメッシュを修正する方法

Skinclusterについてのアレコレ Sen Aのじゆうちょう

Maya データの自動保存設定をして リスクを軽減しよう 初心者魂 今更聞けない使い方

Lights Arnold For Maya User Guide Arnold Renderer

Maya Whaison Jugem Jp

Maya学生版インストールについて メリーちゃんオフィシャルホームページ

Cg自習部屋 Mel更新 ウィンドウ全閉じmel バグ修正と結果表示機能追加 T Co Irh0jljoqu Mayaのウィンドウを全部閉じるツール更新です 目的はバグ修正ですが 何を閉じたか確認できる機能追加しておきました T Co Yaykp7u4wc

Maya初級講座 ヒストリー Inputノード Maya初級講座 Maya基本オペレーション

Maya重なったフェースを消す方法 忘れがちメモ03 Cg作ってゲームして生きてます
Www Ask Corp Jp Products Images Nvidia Nvidia Mental Ray For Maya Installation Guide Pdf

スプーンのモデリング Maya Zbrush Beginners Luck

Hypergraphでhistoryとかshapeノードが複数できてしまっているかどうか確認する方法 Msb

Amazon Aztec Maya An Illustrated History Phillips Charles Mayan

モデルデータチェック History 中間オブジェクト編

第14回 ヒストリを知ろう ヒストリの使い方 1 2 読んで触ってよくわかる Mayaを使いこなす為のatoz Area Japan

多角形ポリゴン 重なったポリゴンの削除 検索 ラフメモ

これちのpost It

テクスチャー

移動 回転 拡大縮小

Cg自習部屋 Mayaの時間 Mayaあるある オブジェクトが表示されない

Maya パースをつけずにズームする方法はキーボードの ろ で簡単に出来る 3dcg最新情報サイト Modeling Happy

Maya様 Scripting Junki The Junkie S Junkyard

Cg自習部屋 Mayaの時間 Mayaあるある マニピュレータが表示されない

Maya Autodesk公式の45のmayaのtipsを45分で紹介するチュートリアルムービー 出来るだけ解説もしてみた Cgトラッキング

2dデザイナーが生き残りをかけた3d超入門 Maya16 17 Qiita

Q Tbn 3aand9gctutxchiuwq Ntn1q4etekixhdrp1slslq6yg Usqp Cau

第15回 ヒストリを知ろう ヒストリの使い方 2 2 読んで触ってよくわかる Mayaを使いこなす為のatoz Area Japan

モデルデータチェック History 中間オブジェクト編

第14回 ヒストリを知ろう ヒストリの使い方 1 2 読んで触ってよくわかる Mayaを使いこなす為のatoz Area Japan

チャンネルボックスでのオブジェクト編集が表示されなくなってしまった Maya初心者q A よくある疑問と解決方法 Cg学習

3 Maya ハイパーシェードって強そうだよね フチヌロー Note

編集 アンドゥ コピー マージ ラティス クラスタ スクリプト

Maya 基本操作 モデリングができたらヒストリーを削除しよう ワタオユム Mayaやafter Effects Photoshop等映像制作ソフト自習ノート

チャンネルボックスでのオブジェクト編集が表示されなくなってしまった Maya初心者q A よくある疑問と解決方法 Cg学習

Maya 17 Python カスタム Uvエディタ ダイキン工業株式会社

Maya学生版インストールについて メリーちゃんオフィシャルホームページ

初心者向けhoudiniトライアル005 Houdini Engine For Mayaでhoudini デジタルアセットを使用する Born Digital サポート

Maya デフォーマのヒストリーの順番を入れ替える方法 Cg見聞録

Maya Python で カスタム グラフエディタ を作ろう Version 30 ダイキン工業株式会社

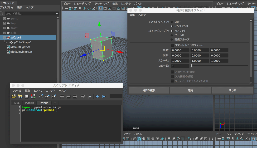
Maya インスタンスについてのまとめメモ 1 Qiita

第14回 ヒストリを知ろう ヒストリの使い方 1 2 読んで触ってよくわかる Mayaを使いこなす為のatoz Area Japan

Maya チャンネルボックスの表示非表示のあれこれno More Retake No More Retake

Cg自習部屋 Mayaの時間 Mayaあるある 3キーを押してもスムーズメッシュプレビューにならない

ゴブレットのモデリング Maya Zbrush Beginners Luck

Amazon Maya Art And Architecture World Of Art Miller Mary Ellen O Neil Megan E History

Maya Python で Rig用 Icon を作ろう ダイキン工業株式会社

第14回 ヒストリを知ろう ヒストリの使い方 1 2 読んで触ってよくわかる Mayaを使いこなす為のatoz Area Japan

Blenderの設定 Kisaragilily Note

Maya Python で Rig用 Icon を作ろう ダイキン工業株式会社

モデルデータチェック History 中間オブジェクト編

Github 175b005 Maya Unity5 Maya Unity 連携機能5 モデリングmaya編

Maya初級講座 ヒストリー Inputノード Maya初級講座 Maya基本オペレーション

Amazon Maya History A Captivating Guide To The Maya Civilization Culture Mythology And The Maya Peoples Impact On Mesoamerican History History Captivating History

Cg自習部屋 Mayaの時間 Mayaあるある アウトライナ検索が今は信用できる

まじかる しげぽん Vroid Mayaでブレンドシェイプが設定されたオブジェクトに形状変形を加えてから デフォーマー以外の ヒストリ削除を行い 編集したヒストリが削除されてる状態で形状変形がちゃんと反映されてるまでを確認した動画 Maya
Mayaのヒストリー 履歴 がポリゴンを作成した時点で ヒストリーを Yahoo 知恵袋

Maya Autodesk公式の45のmayaのtipsを45分で紹介するチュートリアルムービー 出来るだけ解説もしてみた Cgトラッキング

初心者向けhoudiniトライアル005 Houdini Engine For Mayaでhoudini デジタルアセットを使用する Born Digital サポート

チャンネルボックスでのオブジェクト編集が表示されなくなってしまった Maya初心者q A よくある疑問と解決方法 Cg学習

Pymel Tips

Maya Python で カスタム グラフエディタ を作ろう Version 30 ダイキン工業株式会社

Assign Maya Python 08aa

Maya オブジェクト名によらないオブジェクト選択 Uuidを使う Ks Note

Maya スタートアップ ガイド スクリプト ヒストリを観察する

Maya 11 機能ハイライト 株式会社too

Maya初級講座 ポリゴンを編集するメニュー Separate Maya初級講座 ポリゴンを編集するメニュー

初心者 Mayaアーティストが0から始めるpythonスクリプト入門

Maya初心者向け リジッドセットで粉砕シミュレーション

Maya様 Scripting Junki The Junkie S Junkyard

Maya 基本操作 モデリングができたらヒストリーを削除しよう ワタオユム Mayaやafter Effects Photoshop等映像制作ソフト自習ノート

Q Tbn 3aand9gcthnck2owdaexbe4jwx6pr2ahg8yka3flyljg Usqp Cau